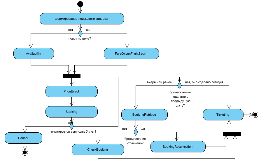
Cледующий шаг, после Booking Retrieve, в случае, если бронирование подтверждено.
Актуализирует маску расчета данного бронирования (Mask) и пересоздает новую, в случае, если маска расчета не актуальна.
Предшествующие методы
-
Booking Retrieve
- выгрузка текущего забронированного варианта на доступность выписки
Последующие методы